学习强国 | 中国科协
 所在位置: 首页  >  新闻中心  >  通知公告
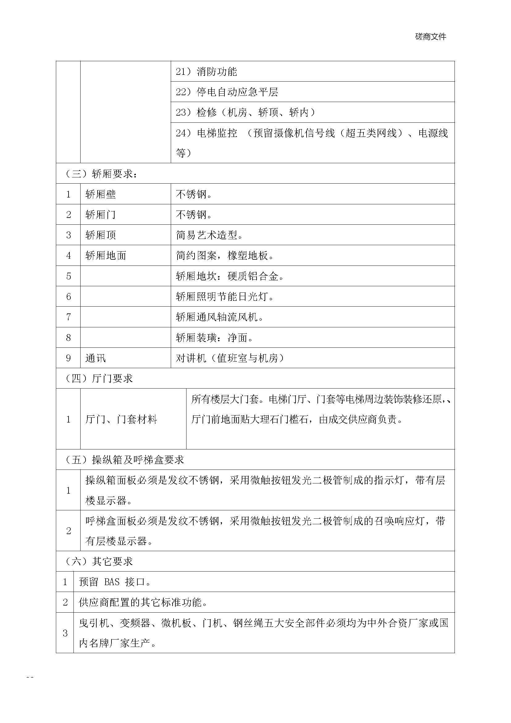
竞争性磋商文件(省科协大院住宅楼加装电梯项目采购)
2019-10-23 11:33|文章来源: 


首页  |  科协微信  |  科协一家  |  科普中国

copyright 2001-2021 Hubei Association for Science and Technology All Rights Reserved

Hubei Association for Science and Technology    版权所有  2001-2024
鄂ICP备13005063号-3    鄂公网安备 42010602001219号
地址:武汉市武昌区八一路9号    湖北省科协综合办公大楼    
联合主办:湖北省科协办公室      湖北省科协学会信息服务中心
技术支持:湖北省科协学会信息服务中心信息部    湖北省科技信息研究院评估中心
Baidu
map