学习强国 | 中国科协
 所在位置: 首页  >  信息公开  >  预决算公开
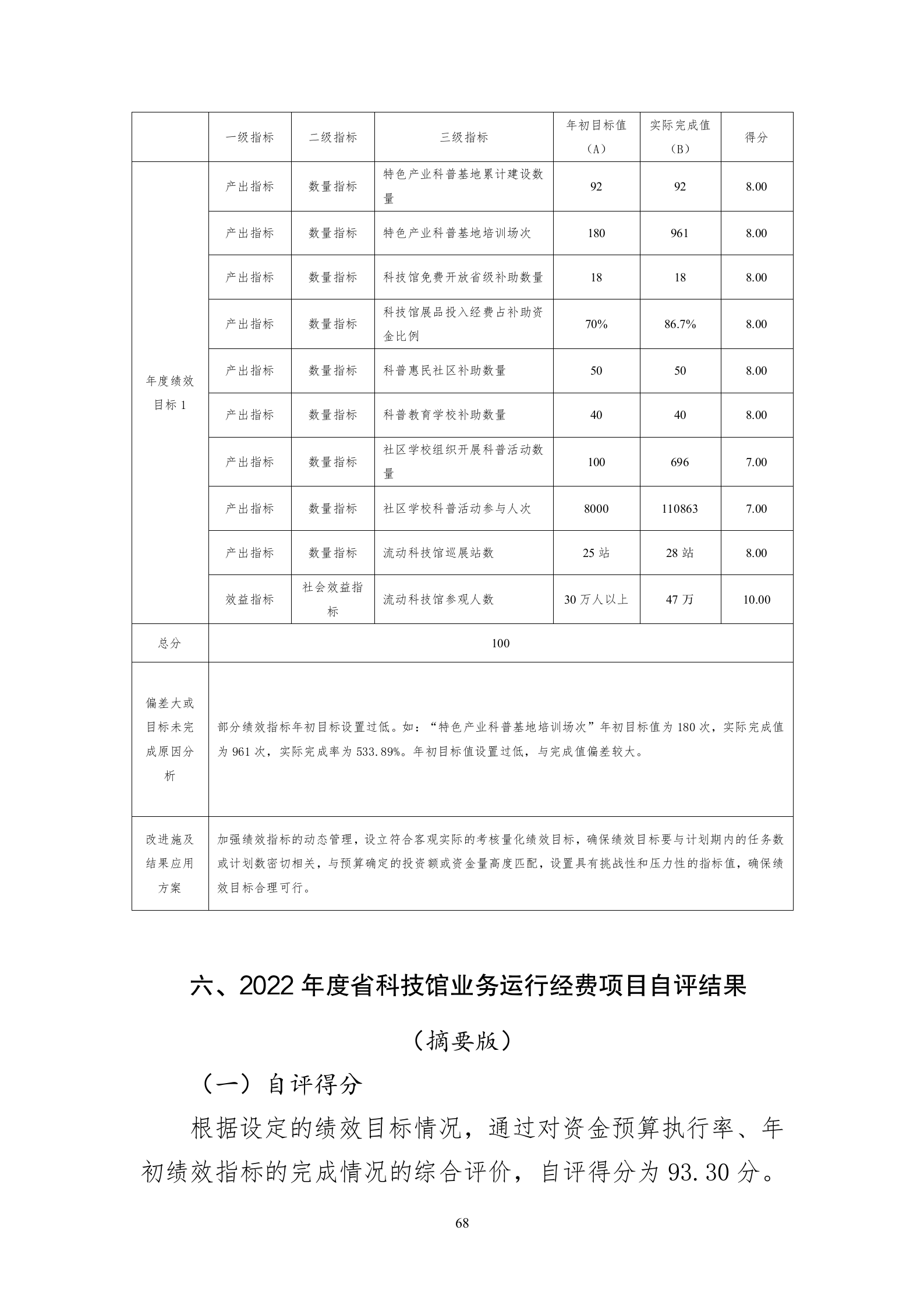
Hubei Association for Science and Technology2022年度部门决算公开
2023-09-01 09:18|文章来源:省科协计财部

1693531132883011429.png




1693531555522027055.png




1693531140643031637.png




首页  |  科协微信  |  科协一家  |  科普中国

copyright 2001-2021 Hubei Association for Science and Technology All Rights Reserved

Hubei Association for Science and Technology    版权所有  2001-2024
鄂ICP备13005063号-3    鄂公网安备 42010602001219号
地址:武汉市武昌区八一路9号    湖北省科协综合办公大楼    
联合主办:湖北省科协办公室      湖北省科协学会信息服务中心
技术支持:湖北省科协学会信息服务中心信息部    湖北省科技信息研究院评估中心
Baidu
map